HiFi Architecture Builder v3.8
适用于 Blender 的一键式建筑生成器,支持英尺单位。
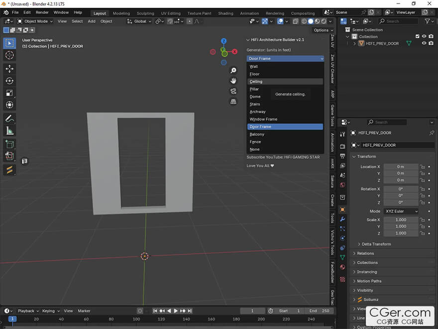
HiFi Architecture Builder 是一款适用于 Blender 的模块化建筑生成器。它允许您一键快速创建墙壁、地板、天花板、柱子、穹顶、楼梯、拱门、窗框、门框、阳台和其他结构。该插件支持实时预览、生成对象前编辑、清理工具和快速导出。

One click architecture builder for Blender with feet units.
HiFi Architecture Builder v2.1.0 is a modular architecture generator for Blender. It allows you to quickly create walls, floor, ceiling, pillars, dome, stairs, archway, window frame, door frame, balcony and other structures with one click. The addon supports live preview, editing before generating objects, cleanup tools, and quick export.
描述:
标签: blender 插件 软件 建模 工具 建筑○ 因利息系统长期被人利用漏洞刷取CG点,目前取消利息功能,作为补偿,每个已存在账号额外一次性补偿当前余额的 30% ,后续充值赠送百分比提高 100% (10元+6%,20元+10%,50元+16%,100元+20%,200元+30%,暂定),请知悉。 ○ 充值或账号问题请【点击这里联系站长】 |
| 常见问题,点击查询: | ||
| ●CGer(Cg儿)资源下载帮助 | ||
| ●资源名词解释 | ||
| ●注册/登陆问题 | ||
| ●充值出错/修改密码/忘记密码 | ||
| ●充值赠送系统 | ||
| ●文件解压出错/解压密码 | ||
| ●Payment with Paypal | ||
| ●哪些资源会被列为付费资源 | ||
| ●为何要充值解锁 | ||
| ●免责条款 | ||
| ●联系站长(联系站长前请先仔细阅读 免责条款 ,网站只提供资源,不提供软件安装等服务!) | ||
|
网站置顶/公示帖集合
6 0 0
资源 > 软件资源 > Blender及其插件
|
网站置顶/公示帖集合
1373 0 2
资源 > 软件资源 > Blender及其插件
|
网站置顶/公示帖集合
6 0 0
资源 > 软件资源 > Blender及其插件